400-600-4155 广东总部
134-3302-4712
首页
Home
ERP产品
Software
ERP线上买球(集团)官方网站
OA线上买球(集团)官方网站
PLM线上买球(集团)官方网站
MES线上买球(集团)官方网站
BI线上买球(集团)官方网站
APS线上买球(集团)官方网站
全条码管理
智造看板
ERP方案
Solution
精密五金ERP线上买球(集团)官方网站
塑胶制品ERP软件
3C电子ERP线上买球(集团)官方网站
汽车配件ERP软件
机械制造ERP线上买球(集团)官方网站
照明行业ERP软件
家用电器ERP线上买球(集团)官方网站
医疗器械ERP软件
化工行业ERP线上买球(集团)官方网站
玩具行业ERP软件
机器人ERP线上买球(集团)官方网站
家具行业ERP软件
案例
Case
精密五金
塑胶制品
3C电子
汽车配件
机械制造
照明行业
家用电器
医疗器械
家具行业
化工行业
玩具行业
机器人
服务
Service
体验
Experience
新闻
News
公司新闻
常见问答
ERP软件新闻
关于
About
顺景介绍
研发中心
发展历程
荣誉资质
企业文化
联系
Contact
加盟
Join
? 首页
? ERP产品
? ERP方案
? 案例
? 服务
? 体验
? 新闻
? 关于
? 联系
? 加盟
0769-2868 2305
0769-2868 2305
微 信
在线客服
首页
>
案例
>
照明行业
返回列表
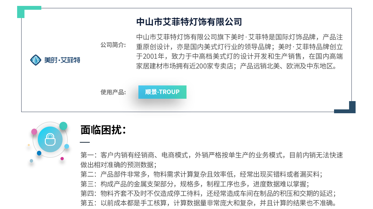
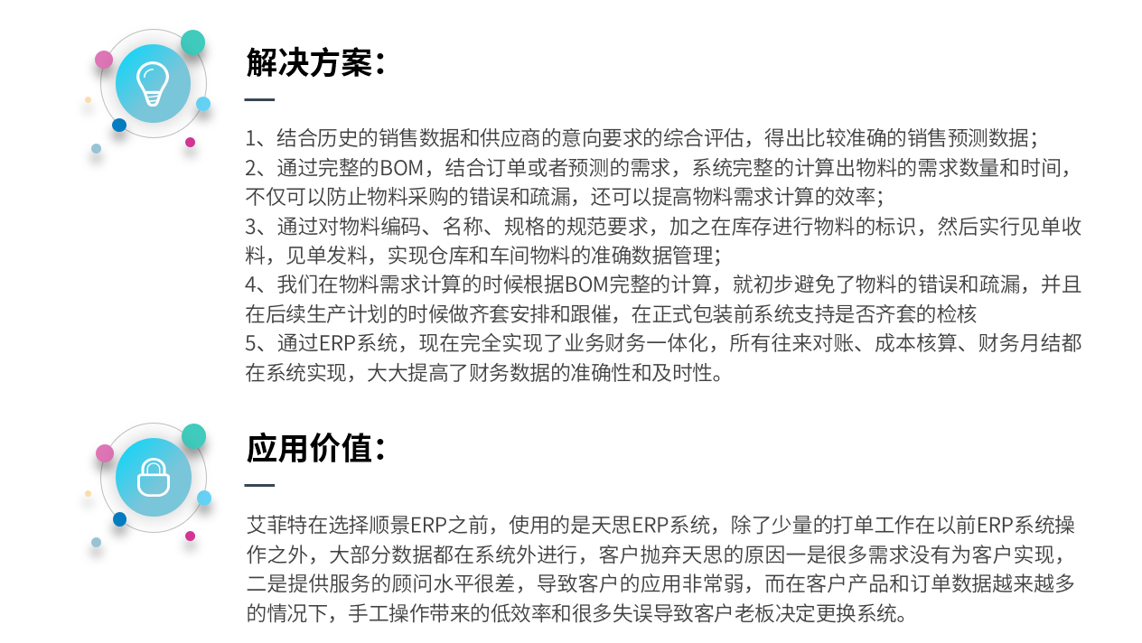
艾菲特
来源: 线上买球(集团)官方网站
人气:5944
发表时间:2021/01/11 17:21:38
【
小
中
大
】
上一篇:
创硕光业
返回目录
下一篇:
浩升灯饰
相关推荐
迪生光电
三森科技
正锝照明
驰铭
免费体验
匹配与贵司高度契合的 线上买球(集团)官方网站导入信息真实体验
免费演示
与销售顾问预约时间我 们登门为您演示
专家诊断
20多年经验的专家提供 企业信息化诊断
客户参观
免费预约客户参观亲临 线上买球(集团)官方网站现场体验
免费申请试用
1分钟快速体验
400-600-4155
立即提交
关注微信
在线客服
服务热线
服务热线:
400-600-4155
公司邮箱:
lee@centersoft.com.cn
回到顶部